Главная
Собрать самому
Минимальное исполнение
Бюджетное исполнение
Классическое исполнение
VIP исполнение
Минимальное исполнение
А7 - Усилитель мощности
А8 - Блок питания усилителя мощности
А9 - Нагрузка
Бюджетное исполнение
А1 - А3 - Усилитель напряжения
А5 - Блок питания для ламповых усилителей напряжения
А6 - Трансформатор накальный
А7 - Усилитель мощности
А8 - Блок питания усилителя мощности
А9 - Нагрузка
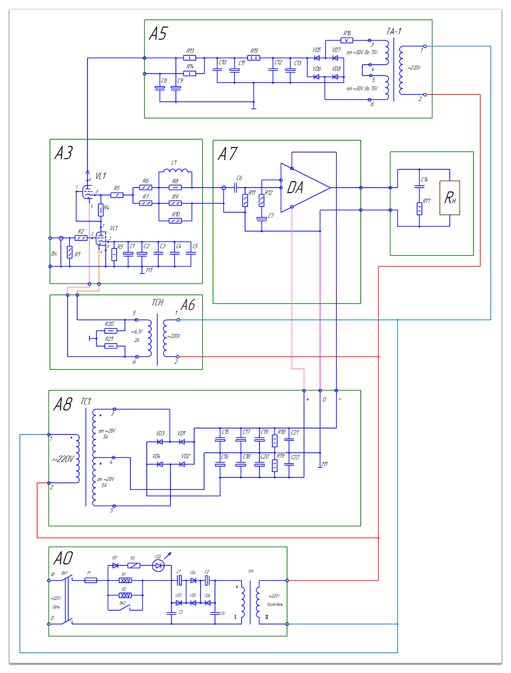
Классическое исполнение
А0 - Сетевой фильтр
А1 - А3 - Усилитель напряжения
А5 - Блок питания для ламповых усилителей напряжения
А6 - Трансформатор накальный
А7 - Усилитель мощности
А8 - Блок питания усилителя мощности
А9 - Нагрузка
VIP исполнение
А0 - Сетевой фильтр
А1 - Усилитель напряжения
А2 - Регулятор тембра
А3 - Усилитель напряжения
А5 - Блок питания для ламповых усилителей напряжения
А6 - Трансформатор накальный
А7 - Усилитель мощности
А8 - Блок питания усилителя мощности
А9 - Нагрузка
Упрощённая схема усилителя: Минимальное исполнение.
Упрощённая схема усилителя: Бюджетное исполнение.
Упрощённая схема усилителя: Стандартное исполнение.
Стандартное исполнение: Принципиальная схема. Подробнее...
Упрощённая схема усилителя: VIP исполнение.